Lecture 12: Dirichlet Process

Chun-Hao Yang

Nonparametric estimation of distribution

  • Let \(X_1, \ldots, X_n \iid F\) be a random sample from a distribution \(F\).
  • We want to estimate \(F\) without posing any parametric assumption.
  • We focus on the two cases:
    1. \(F\) is a continuous distribution and we want to estimate its cdf
    2. \(F\) is a continuous distribution and we want to estimate its pdf
  • A Bayesian approach is to view \(F\) as a random distribution and put a prior on it.

Random distribution

  • A random distribution function is just a random function with additional constraints:
    1. \(\lim_{x \to -\infty} F(x) = 0\)
    2. \(\lim_{x \to \infty} F(x) = 1\)
    3. \(F\) is nondecreasing
    4. \(F\) is right-continuous
  • Enforcing these constraints on a Gaussian process is not easy.
  • Therefore, we need another process that can generate random distribution functions.

Empirical distribution

  • Based on the observations \(X_1, \ldots, X_n\), the empirical cdf (ecdf) is \[ \hat{F}_n(x) = \frac{1}{n} \sum_{i=1}^n I(X_i \leq x). \]
  • The empirical cdf is always a discrete distribution on \(\{X_1, \ldots, X_n\}\).
  • It is the simplest nonparametric estimator of \(F\).
  • The Glivenko-Cantelli theorem states that \(\hat{F}_n \to F\) almost surely (in the sup norm), i.e., \(\sup_x \| \hat{F}_n(x) - F(x)\| \cas 0\).

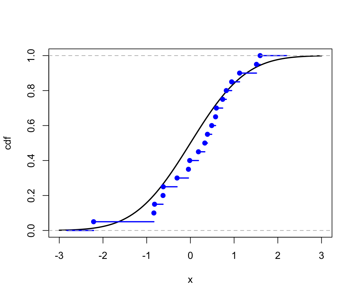
Example

The ecdf can be easily computed in R:

set.seed(1); x <- rnorm(20)
curve(pnorm(x), -3, 3, lwd = 2, ylab = "cdf")
lines(ecdf(x), col = "blue", lwd = 2)

Dirichlet Process

  • An obvious problem with the ecdf is that it is discrete.
  • Therefore we can not directly differentiate the ecdf to get the pdf.
  • The most commonly used prior for random distributions is the Dirichlet process.
  • It is the infinite-dimensional generalization of the Dirichlet distribution, just like the Gaussian process is the infinite-dimensional generalization of the multivariate normal distribution.

Dirichlet distribution

  • Beta distribution \(p \sim \text{Beta}(\alpha, \beta)\):
    \[ f(p \mid \alpha, \beta) = \frac{\Gamma(\alpha + \beta)}{\Gamma(\alpha)\Gamma(\beta)}p^{\alpha-1}(1-p)^{\beta-1}, \quad p \in [0,1]. \]
  • Alternative parameterization: \(\alpha^{\prime} = \alpha + \beta\), \(\nu = \frac{\alpha}{\alpha + \beta} = \E(p)\).
  • Dirichlet distribution \((p_1, p_2, \ldots, p_k) \sim \text{Dir}(\alpha_1, \ldots, \alpha_k)\): \[ f(p_1, \ldots, p_k \mid \alpha_1, \ldots, \alpha_k) = \frac{\Gamma(\alpha_1 + \cdots + \alpha_k)}{\Gamma(\alpha_1)\cdots\Gamma(\alpha_k)} p_1^{\alpha_1-1}\cdots p_k^{\alpha_k-1} \] where \(p_i \in [0,1]\) and \(\sum_{i=1}^k p_i = 1\).
  • Alternative: \(\alpha = \sum_{i=1}^k\alpha_i\) and \(\nu = \left(\alpha_1/\alpha, \ldots \alpha_k/\alpha\right) = \E[(p_1, \ldots, p_k)]\).
  • The domain of a Dirichlet distribution is a \(k-1\) dimensional simplex \(\triangle^{k} = \{(p_1, \ldots, p_k): \sum p_i = 1, p_i \geq 0\}\).

Dirichlet distribution

Conjugacy between Multinomial and Dirichlet

  • As the binomial and Beta are conjugate, we have the same conjugacy between multinomial and Dirichlet.
  • Let \(X = (X_1, \ldots, X_k) \sim \text{Multinomial}(n, p_1, \ldots, p_k)\) and \(p = (p_1, \ldots, p_k) \sim \text{Dir}(\alpha_1, \ldots, \alpha_k)\).
  • Then the posterior distribution of \(p\) given \(X\) is \[ p \mid X \sim \text{Dir}(\alpha_1 + X_1, \ldots, \alpha_k + X_k). \]

Definition

A ``random distribution’’ \(F\) is said to follow a Dirichlet process, denoted by \[ F \sim \mc{DP}(\alpha, F_0), \] if for any measurable partition \(B_1, \ldots, B_n\) of the sample space of \(F_0\), the random vector \((F(B_1), \ldots, F(B_n))\) has a Dirichlet distribution, i.e., \[ (F(B_1), \ldots, F(B_n)) \sim \text{Dir}(\alpha F_0(B_1), \ldots, \alpha F_0(B_n)). \]

  • The parameter \(\alpha > 0\) is called the concentration parameter: large \(\alpha\) means \(F\) is more concentrated around \(F_0\).
  • The parameter \(F_0\) is called the mean distribution.

Expectation and variance

  • Let \(F\) be a random cdf from a Dirichlet process \(\mc{DP}(\alpha, F_0)\).
  • Expectation: \(\E(F(t)) = F_0(t)\).
  • Variance: \(\var(F(t)) = \frac{F_0(t)(1-F_0(t))}{\alpha + 1}\).
  • Covariance: \(\cov(F(t), F(s)) = \frac{-F_0(t)F_0(s)}{\alpha + 1}\) for \(s \neq t\).

Simulating Dirichlet processes

  • The original definition of Dirichlet process is not very useful for simulation.
  • In order to do actual computation, we introduce two equivalent definitions of Dirichlet processes:
    1. Stick-breaking construction1
    2. Pólya Urn Scheme2
  • These two definitions allow us to simulate Dirichlet processes easily.

Stick-breaking Construction

  • The stick-breaking construction is as follows:
    1. Draw \(s_1, s_2, \ldots\) independently from \(F_0\).
    2. Draw \(V_1, V_2, \ldots \iid \text{Beta}(1, \alpha)\).
    3. Let \(w_1=V_1\) and \(w_j=V_j \prod_{i=1}^{j-1}\left(1-V_i\right)\) for \(j=2,3, \ldots\)
    4. Let \(F\) be the discrete distribution that puts mass \(w_j\) at \(s_j\), that is, \(F=\sum_{j=1}^{\infty} w_j \delta_{s_j}\) where \(\delta_{s_j}\) is a point mass at \(s_j\).
  • The sequence \(w_1, w_2, \ldots\) is said to follow a stick-breaking process.
  • The distribution \(F\) is a random distribution from the Dirichlet process \(\mc{DP}(\alpha, F_0)\).

Stick-breaking Construction

DP_stick <- function(alpha = 10, F0 = rnorm, n = 1e3){
    s <- F0(n)
    V <- rbeta(n, 1, alpha)
    w <- c(V[1], rep(0, n-1))
    w[2:n] <- sapply(2:n, function(i) V[i] * prod(1 - V[1:(i-1)]))
    s_ord <- order(s)
    s <- s[s_ord]
    cum_prob <- cumsum(w[s_ord])

    return(list(x = s, cdf = cum_prob))
}

Stick-breaking Construction

Pólya Urn

  • Consider an urn containing balls of \(k\) different colors.
  • Initially, there are \(\alpha_i\) balls of color \(i\).
  • At each step, a ball is drawn from the urn and then put back together with another ball of the same color.
  • Repeat indefinitely.
  • Let \((p_1(n), \ldots, p_k(n))\) be the proportion of balls of each color after \(n\) steps.
  • Then we have
    • \((p_1(n), \ldots p_k(n))\) converges to a random vector \((p_1, \ldots, p_k)\).
    • \((p_1, \ldots, p_k) \sim \text{Dir}(\alpha_1, \ldots, \alpha_k)\).
    • Equivalently, \((p_1(n), \ldots p_k(n)) \cd \text{Dir}(\alpha_1, \ldots, \alpha_k)\).

Pólya Urn Scheme (general)

  • Let \(\alpha\) be any finite measure on \(\R\).
  • A sequence of random variables \(\{X_1, X_2, \ldots \}\) is a Pólya Urn sequence with parameter measure \(\alpha\) if
    1. \(\P(X_1 \in B) = \alpha(B)/\alpha(\R)\),
    2. for every \(n\), \[ \P(X_{n+1} \in B \mid X_1, \ldots, X_n) = \frac{\alpha(B) + \sum_{i=1}^n I(X_i \in B)}{\alpha(\R) + n}. \]
  • Let \(F_n\) be the distribution function of \(X_{n+1}\) given \(X_1,\ldots, X_n\).
  • Then \(F_n \to F\) and \(F \sim \mc{DP}(\alpha(\R), F_0)\), \(F_0(B) = \alpha(B)/\alpha(\R)\).

Estimating a cdf

  • Suppose we have \(X_1, \ldots, X_n \iid F\) and we want to estimate \(F\).
  • A Bayesian approach is to put a prior on \(F\) and find the posterior distribution of \(F\), i.e., \[\begin{align*} X_1, \ldots, X_n \iid F, \quad F \sim \text{Dir}(\alpha, F_0). \end{align*}\]
  • The posterior of \(F\) given \(X_1,\ldots, X_n\) is \[ F \mid X_1, \ldots, X_n \sim \text{Dir}\left(\alpha + n, \frac{\alpha}{\alpha + n}F_0 + \frac{n}{\alpha + n}\hat{F}_n\right), \] where \(\hat{F}_n = \frac{1}{n}\sum_{i=1}^n \delta_{X_i}\) is the empirical cdf.
  • Hence the posterior mean is \[ \E[F \mid X_1, \ldots, X_n] = \frac{\alpha}{\alpha + n}F_0 + \frac{n}{\alpha + n}\hat{F}_n. \]

Derivation

  • Let \(B_1, \ldots, B_m\) be a finite measurable partition.
  • Let \(n_k=\#\left\{i: X_i \in A_k\right\}\) be the number of observed values in \(B_k\).
  • By the conjugacy between the Dirichlet and the multinomial distributions, we have: \[\begin{multline*} \left(F\left(B_1\right), \ldots, F\left(B_m\right)\right) \mid X_1, \ldots, X_n \sim \\ \text{Dir}\left(\alpha F_0(B_1)+n_1, \ldots, \alpha F_0(B_m)+n_m\right). \end{multline*}\]

Example

Consider \(X_1, \ldots X_n \iid F\) and \(F \sim \mc{DP}(\alpha, F_0)\) where \(\alpha = 10\) and \(F_0 = N(0,1)\).

n <- 10
set.seed(1)
x <- rcauchy(n)
alpha <- 10
F_bar <- function(z){
    n/(alpha+n)*ecdf(x)(z) + alpha/(alpha+n)*pnorm(z)
}
curve(pnorm(x), -5, 5, lty = 2, lwd = 2, 
      ylab = TeX("$P(X \\leq x)$"), xlab = "x")
lines(ecdf(x), col = "red", lwd = 2)
curve(F_bar(x), add = T, col = "blue", lwd = 2)

Example

Problems with DP

  • There is a lack of smoothness in the posterior.
  • Smoothness would imply dependence between \(F(B_1)\) and \(F(B_2)\) for adjacent bins \(B_1\) and \(B_2\).
  • However, the DP actually induces negative correlation between \(F(B_1)\) and \(F(B_2)\) for any two disjoint sets \(B_1\) and \(B_2\), with no account for the distance between these sets.
  • The realization of a DP is almost surely discrete.

Density Estimation

  • Suppose we have \(X_1, \ldots, X_n \iid F\) with density \(f\) and we want to estimate \(f\).
  • The most common estimate is the kernel density estimate (KDE): \[ \hat{f}_n(x) = \frac{1}{n}\sum_{i=1}^n \frac{1}{h}K\left(\frac{x-X_i}{h}\right) \] where \(K\) is a kernel function and \(h\) is a bandwidth.
  • For example, the Gaussian kernel is \(K(u) = \exp(-u^2/2)\).
  • In R, the KDE is implemented in the function density.

Example

set.seed(1); x <- rnorm(30)
hist(x, freq = F, breaks = 10)
lines(density(x), col = "red", lwd = 2)

Mixture model

  • A related approach is to use a mixture model: \[ \hat{f}(x) = \sum_{i=1}^k w_i h(x \mid \theta_i) \] where \(h(x \mid \theta_i)\) are density functions and \(w_i\) are weights.
  • For example, the Gaussian mixture model (GMM) is \[ \hat{f}(x) = \sum_{i=1}^k w_i\phi(x \mid \mu_i, \sigma_i^2) \] where \(\phi(x \mid \mu_i, \sigma_i^2)\) is the density of a normal distribution with mean \(\mu_i\) and variance \(\sigma_i^2\).
  • In fact, a GMM can approximate any density (on \(\R\)) arbitrarily well.

Infinite mixture model

  • We can also consider an infinite mixture model: \[ \hat{f}(x) = \sum_{i=1}^\infty w_i h(x \mid \theta_i). \]
  • Dirichlet process is an example of infinite mixture models, since \(F = \sum_{i=1}^{\infty}w_i \delta_{x_i}\) from the stick-breaking construction.
  • However, the realization of a Dirichlet process is a mixture of Dirac distributions and therefore does not have a density.
  • A more general form of mixture model is \[ f(x) = \int h(x \mid \theta) dP(\theta) \] where \(P\) is a mixing distribution and \(h\) is a given kernel.

Dirichlet process mixture model

  • For density estimation, the Dirichlet process is not a useful prior, since it produces discrete distributions.
  • Alternatively, we assume the density to be estimated is \[ f(x) = \int h(x \mid \theta) dP(\theta) \] where \(P\) is unknown.
  • We assume a Dirichlet process prior on \(P\), \[\begin{align*} X \mid P & \sim f(x) = \int h(x \mid \theta) dP(\theta)\\ P \mid \alpha, P_0 & \sim \mc{DP}(\alpha, P_0); \end{align*}\] this is called a Dirichlet process mixture model (DPMM).

Dirichlet process mixture model

  • Using the stick-breaking representation, the DPMM is equivalent to \[\begin{align*} f(x)=\sum_{i=1}^{\infty} w_i h\left(x \mid \theta_i^*\right) \end{align*}\] where \(w_i\) is from the stick-breaking process and \(\theta_i^* \iid P_0\), \(i = 1,\ldots, \infty\).
  • Suppose we observe \(X_1, \ldots, X_n \iid f\) and we want to estimate \(f\) using DPMM.
  • We need to sample \(\theta_1^*, \theta_2^*, \ldots\) the posterior.
  • However, in this case, we no longer have the conjugacy due to the presence of \(h\).

Sampling from DPMM

  • When \(P_0\) and \(h\) are conjugate, sampling \(\theta^*_1,\theta^*_2, \ldots\) can be done using the Pólya Urn Scheme and Gibbs sampler.
  • For example, when \(h(x \mid \theta)\) is normal and \(\theta = (\mu, \sigma^2)\), \(P_0\) is normal-inverse-gamma.
  • When \(P_0\) and \(h\) are not conjugate, we can Metropolis-Hastings to sample \(\theta^*_1,\theta^*_2, \ldots\).
  • See Neal (2000) for details.

Example

We will use the R package dirichletprocess for demonstration.

  • The function DirichletProcessGaussian creates a DPMM with
    • \(h\) being Gaussian
    • \(P_0\) being the normal-inverse-gamma distribution which is conjugate to normal.
library(dirichletprocess)
its <- 500 # Number of iterations
faithfulTransformed <- scale(faithful$waiting)
dp <- DirichletProcessGaussian(faithfulTransformed)
dp <- Fit(dp, its)
plot(dp, data_method="hist")

Example

Other applications

There are many other applications:

  1. Nonparametric residual distributions: \[ y_i=X_i \beta+\epsilon_i, \quad \epsilon_i \sim F, \quad F \sim \mc{DP}(\alpha, F_0) \]
  2. Nonparametric models for parameters that vary by group: \[ y_{i j}=\mu_i+\epsilon_{i j}, \quad \mu_i \sim f, \quad \epsilon_{i j} \sim g \]
  3. Clustering Analysis

Cluster Analysis

  • For a DPMM, each \(X_i\) is assigned a cluster parameter \(\theta_i\), for example, \[\begin{align*} X_i & \sim N\left(y \mid \theta_i\right), \\ \theta_i & =\left\{\boldsymbol{\mu}_i, \Sigma_i\right\} \\ \theta_i & \sim G \\ G & \sim \mc{DP}\left(\alpha, G_0\right). \end{align*}\]
  • The collection of all unique \(\theta_i\)’s allows for a natural way of grouping the data and hence the Dirichlet process is an effective way of performing cluster analysis.
  • The cluster assignment is obtained through the Chinese Restaurant Process.
faithfulTrans <- scale(faithful)
dp <-  DirichletProcessMvnormal(faithfulTrans)
dp <- Fit(dp, 1000)
plot(dp)

Cluster Analysis

Hierarchical Dirichlet process

  • When the data has some hierarchical structure, we can use the hierarchical Dirichlet process (HDP) to model the data.
  • For example, suppose \(Y_{ij}\) is the annual income of the \(i\)th person in city \(j\).
  • We can use the model: \[\begin{align*} Y_{i j} & \sim F\left(\theta_{i j}\right), \\ \theta_{i j} & \sim G_j, \\ G_j & \sim \mc{DP}\left(\alpha_j, G_0\right), \\ G_0 & \sim \mc{DP}(\gamma, H), \end{align*}\]
  • Here \(G_0\) is the overall income distribution and \(G_j\) is the income distribution of city \(j\).
  • Try the DirichletProcessHierarchicalMvnormal2 function in the dirichletprocess package.

Summary of the course

  • In my opinion, there are four important techniques in statistics:
    • Monte Carlo methods (e.g., bootstrap, MCMC, etc)
    • hierarchical models (e.g., mixed effect models)
    • latent variable (e.g., data augmentation, missing data, etc)
    • nonparametric methods (e.g., Gaussian process, Dirichlet process)
  • These four techniques are not limited to Bayesian analysis.
  • It can be applied to any statistical problems.
  • However these techniques fits naturally into the Bayesian framework.